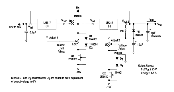
This configuration, which appears in the manual of other manufacturers, is an excellent 1.5 V source for the laboratory. The LM350 for 3A can also be used. The circuit is from Motorola's 1993 Linear Interface ICs.

This configuration, which appears in the manual of other manufacturers, is an excellent 1.5 V source for the laboratory. The LM350 for 3A can also be used. The circuit is from Motorola's 1993 Linear Interface ICs.
