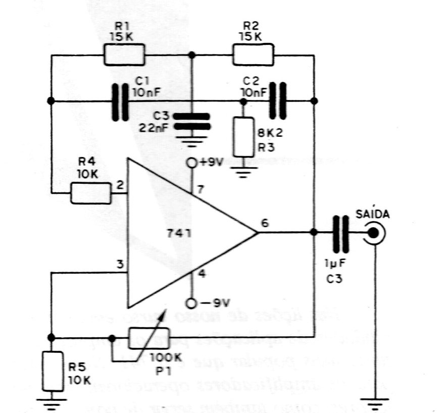
This circuit can be used as a source of signals for generators of different types, sirens, or musical instruments. As shown in the figure, only a 741 operational amplifier is used, its power coming from a symmetrical 9 VA source operating frequency of the circuit and, therefore, the signals obtained, depends on the values of the components of the twin-T. The formula is as follows:
Double T capacitors, as well as resistors, must maintain the following value ratios:
C1 = C2 = C3 / 2
R1 = R2 = 2R3
The potentiometer placed in the feedback circuit is for adjusting the oscillation point. In the example given, with the values quoted in the diagram, the oscillation frequency will be close to 1 kHz.





