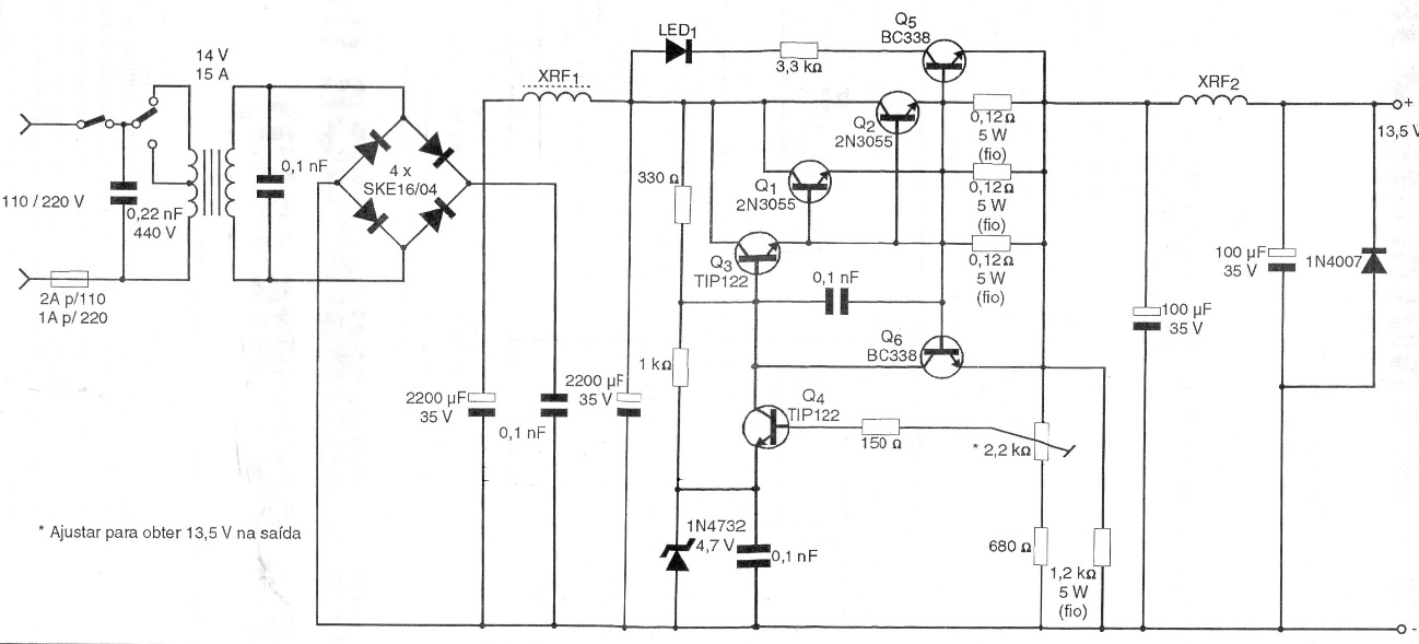
This 13.6 V x 15 A power supply was found in a 1997 documentation. It is suitable for powering transceivers used in the car. The transformer must have 15 A of secondary and the power transistors must be equipped with excellent heat sinks. The circuit has its output voltage adjusted in the trimpot. XRF1 consists of 10 turns of 14 AWG wire in a ferrite rod while XRF2 consists of 5 turns of the same wire in a coreless form.




