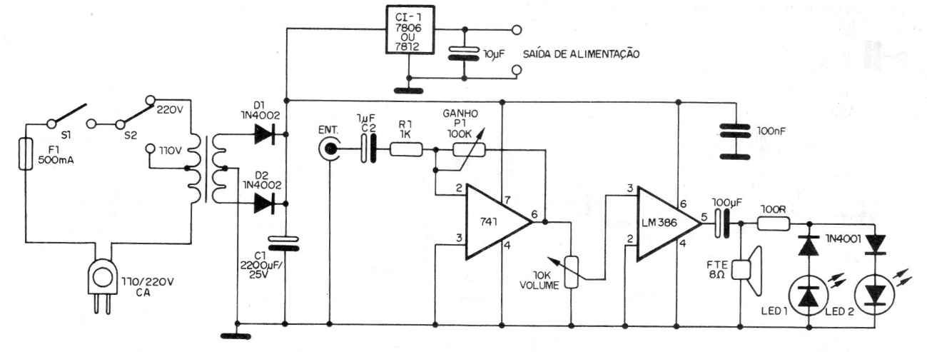
This circuit is from a 1990 publication, but the idea can be used in a current project to supply multimedia and other battery powered stereos. The circuit includes a small amplifier and in a stereo version two similar channels with a single source must be installed.




