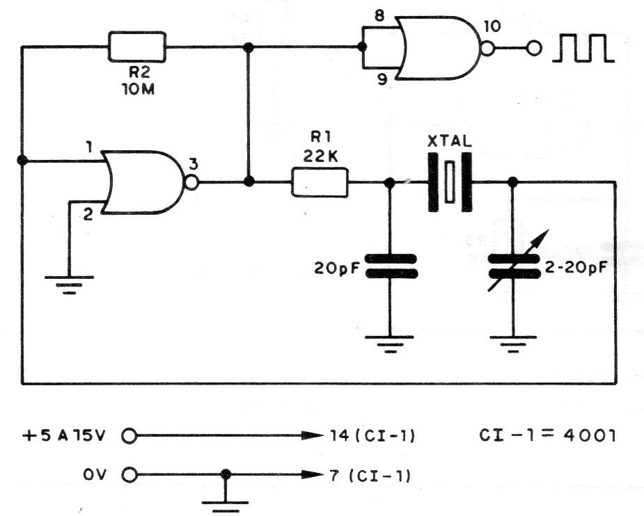
For the C-MOS digital logic we have the circuit shown in the figure. Its basis is the integrated circuit 4001, which can operate at frequencies up to SM Hz approximately. The adjustment of the operating point is made in the trimmer and the components C1 and R1 must be adjusted according to the frequency and type of crystal, to oscillate. The output signal is also square, and the supply can be made with voltages between 5 and 15 V. Observe the supply points of the integrated in pins 14 and 7 in the diagram.




