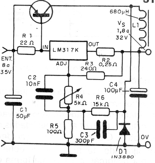
This circuit is from 1992 documentation. The transistor can be a TIP42 with a good heat sink for currents up to 2 or 3 A. The output voltage is adjusted in the potentiometer and the inductor must be wound in a ferrite rod with the indicated inductance.




