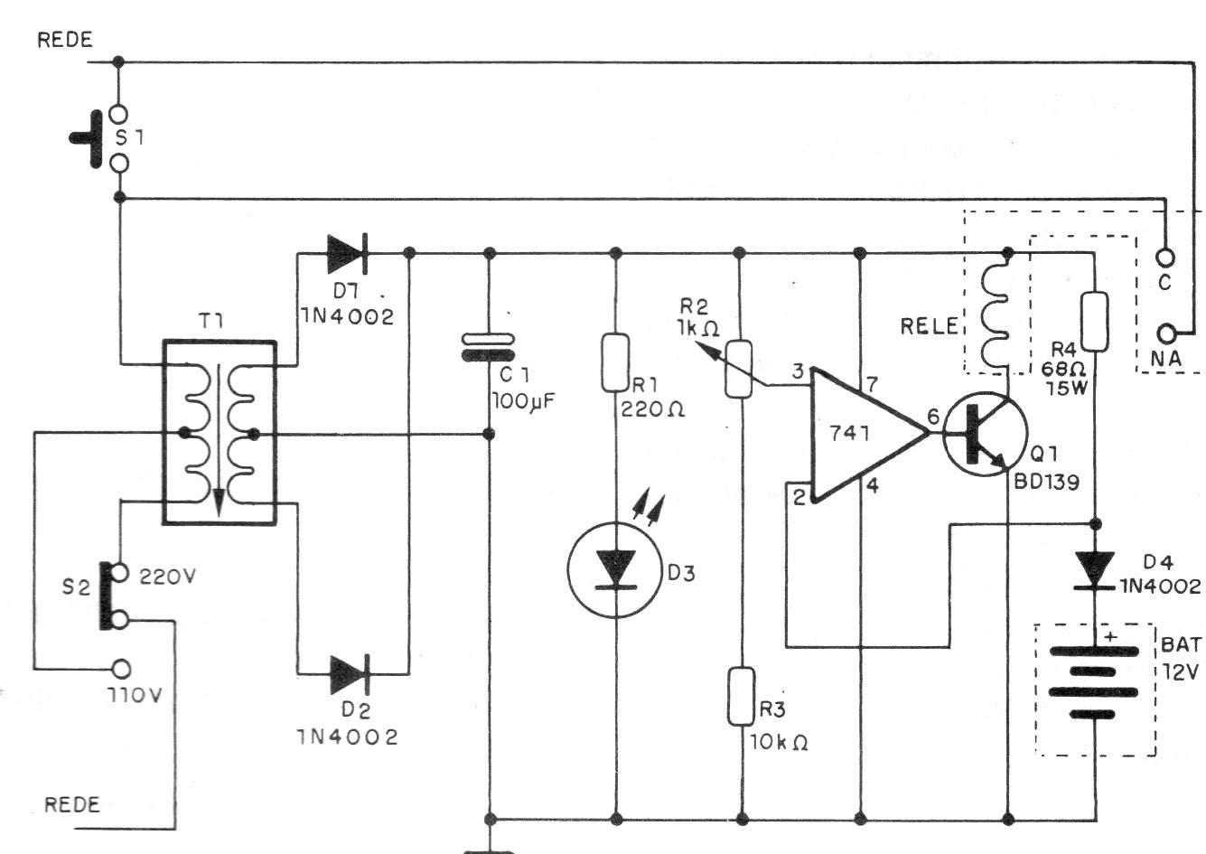
The adjustment of the maximum load voltage is made in the trimpot. The circuit is from 1994 documentation and the load curve is given next to the diagram. The transformer has a 12 V secondary with 2 A and primary according to the power grid. R4 must be a wire resistor with at least 15 W dissipation.




