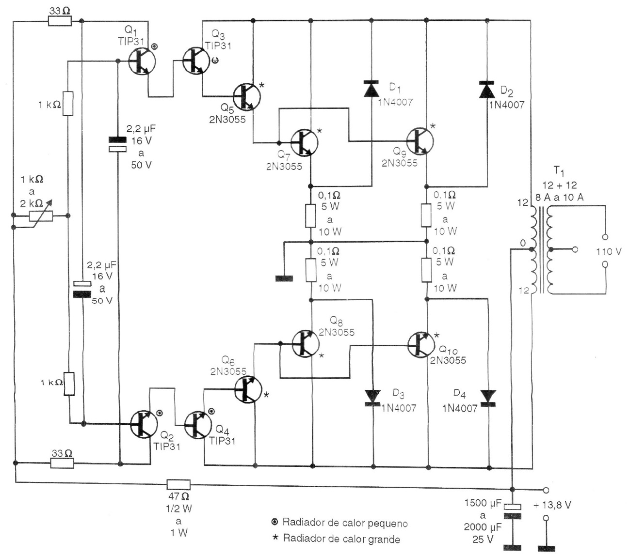
The critical component of this project from a 1988 publication is the transformer. The final power depends on it and if it is not well dimensioned beyond the loss of performance, we have heating. The transistors must be mounted on excellent heat sinks and the input current depends on the output power, being in the range of 8 to 10 A.




