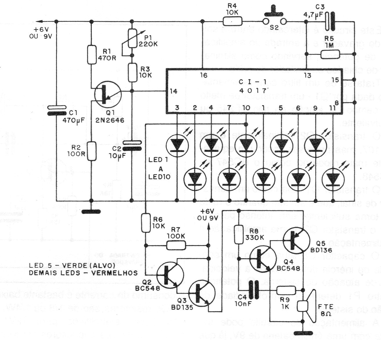
This circuit was found in a 1987 publication, but it can still be easily assembled today as the components are still common. The player must hit the target by pressing S2. The target's velocity is given by adjusting the potentiometer which can be 470 k as well. The power comes from batteries or battery.




