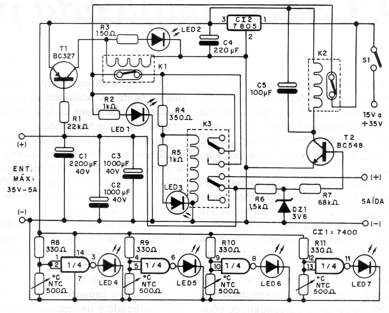
In the figure we have a protection circuit for sources that we find in a 1994 technical documentation. The circuit contains several LEDs for monitoring the functioning of the source. The LED indicates malfunction or short circuit. The temperature sensor is a 500 ohms NTC. The relays are 12 V with current according to the source.




