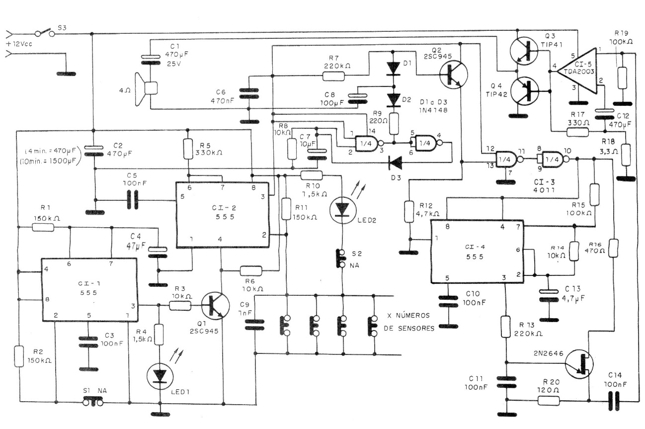
This sophisticated home alarm was found in a 1992 publication. Using common components, it has several timings allowing the owner to enter and disarm at a certain interval, in addition to programming the ringing time. The circuit incorporates a powerful siren with volume control based on an integrated amplifier. The circuit is powered by a 12 V battery. In the standby condition the consumption is only 5 mA, but the consumption rises to approximately 3 A.




