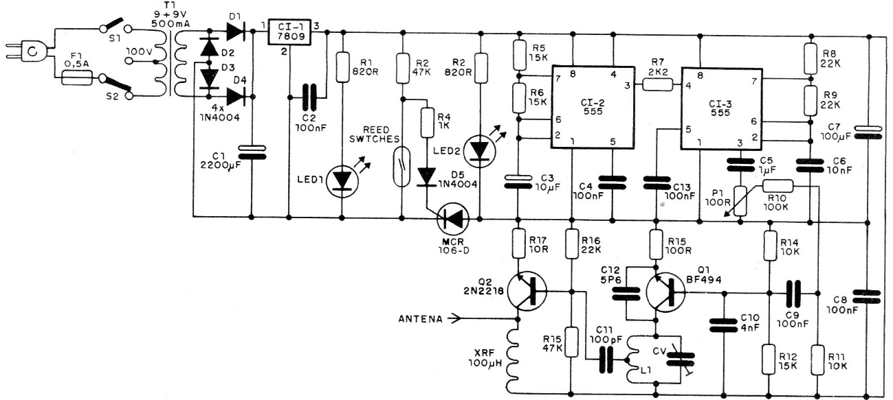
The basic idea of this circuit found in a 1988 documentation is to transmit a signal modulated using the FM band when a sensor is activated. The circuit uses a regular FM radio as a receiver. The L1 coil consists of 2 + 2 turns of wire 26 or 24 in the form of 1 cm without core and the trimmer is common. The modulation adjustment is made in the P1 trimpot. The circuit includes the power supply.




