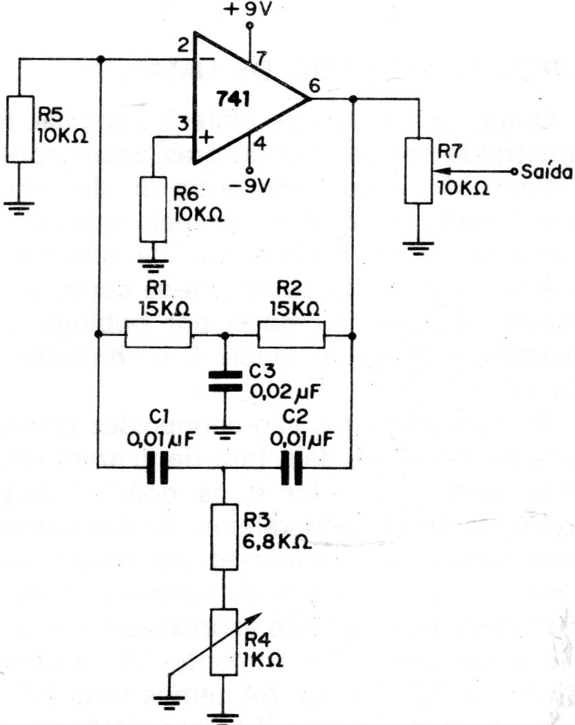
This is one of many versions of the double T oscillator that the reader can find on this site using operational amplifiers. The circuit provides sinusoidal signals and has an intensity control at its output. R4 controls the point of oscillation. The source must be symmetrical from 6 to 12 V.




