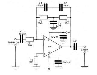
The basis of this circuit is a double T in the feedback, which has the components calculated to obtain the frequency of approximately 1 kHz. Note that the value sharing between the various components in the double T must be maintained. For the frequency to be accurate, it would also be necessary, in this case, to use components of small tolerance, which in most applications is not a requirement that compromises the project. The power for this filter comes from a symmetrical source of 9 to 15 volts, and in its use, its input and output characteristics must be provided.




