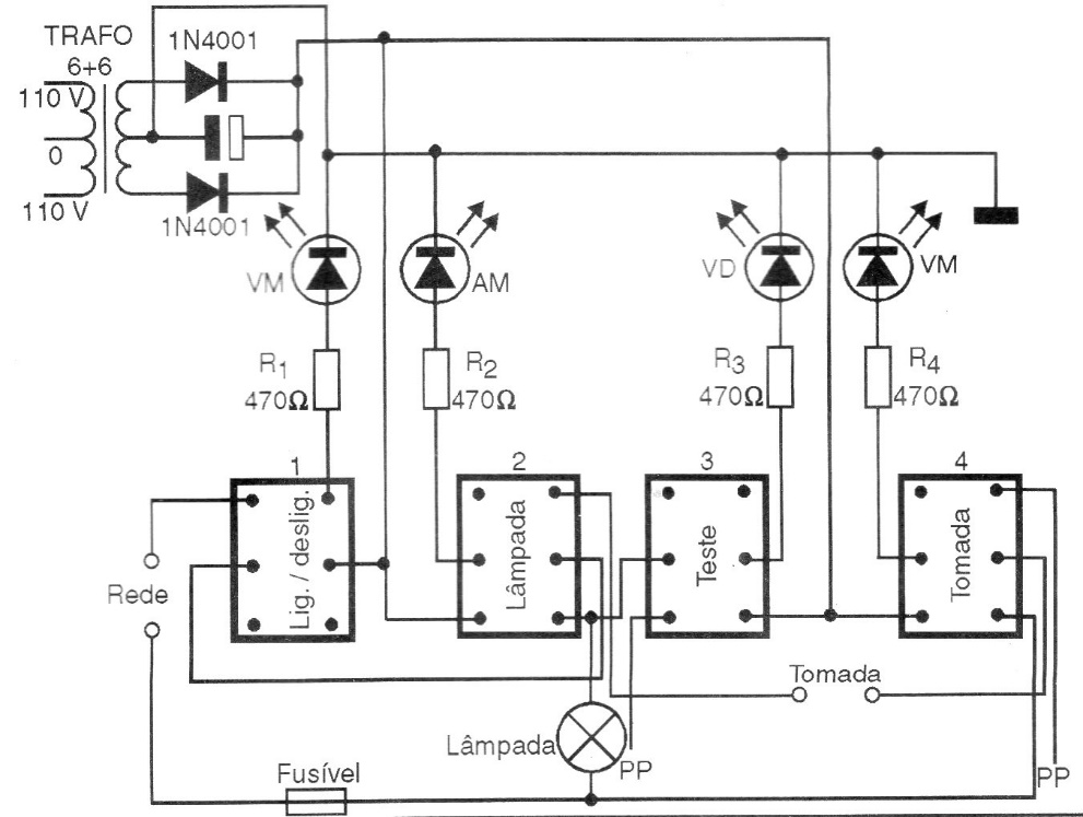
We found this circuit in a 1998 documentation. It tests common household appliances to see if they are shorted by lighting an incandescent lamp.
When the input signal disappears, the capacitor keeps the circuit powered for a time that depends on...
The LM109 was manufactured by many semiconductor companies that presented different configurations in their...
This LC circuit oscillator was found in the July 1993 issue of Electronics Now magazine. The...