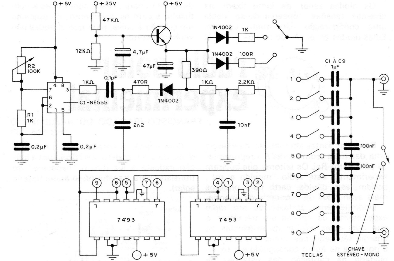
For those who like electronic music or special effects on their sound equipment, we have here an experimental circuit with features that allow you to change the timbre and frequency of the generated signals over a wide range. Readers will be able to use this circuit alone as an interesting sound effects generator, or else use it to design a good electronic organ with adjustable timbre. The circuit uses TTL integrated circuits at its base, offering no assembly difficulties for those who already have experience with these components. We basically have an oscillator that uses an integrated 555 in the configurable multivibrator configuration R1 and R2, in this circuit, they determine the frequency of the oscillator, with R1 being fixed at 1k and for R2 using a 100k potentiometer.




