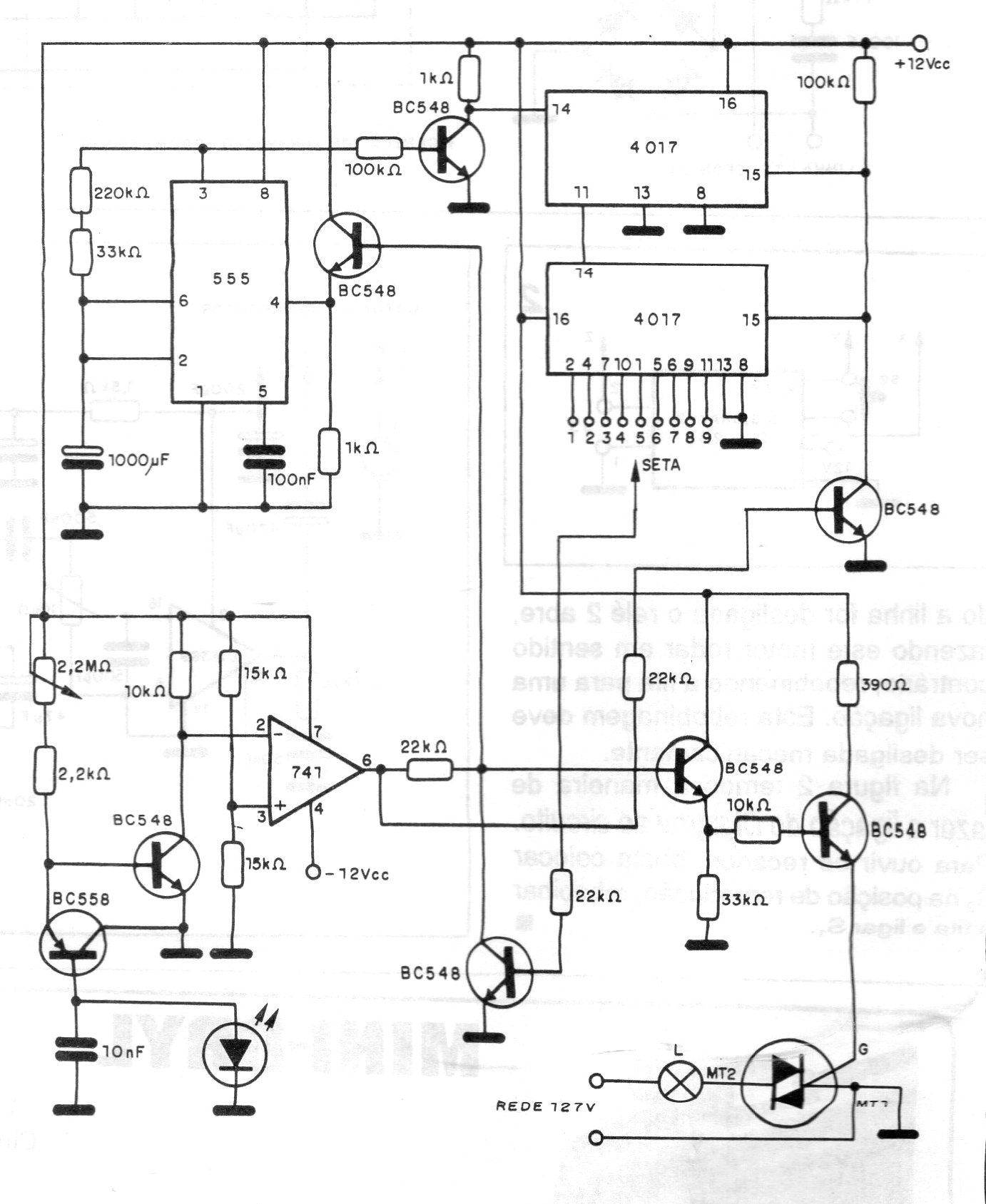
We found this circuit in a 1994 documentation. The circuit enables timing at dusk by keeping the lights on for a programmed time. The circuit turns on the lights the next day for the same time when night falls. The temples are selected by 4017. The lamps must be incandescent and the triac must be equipped with a heat sink.




