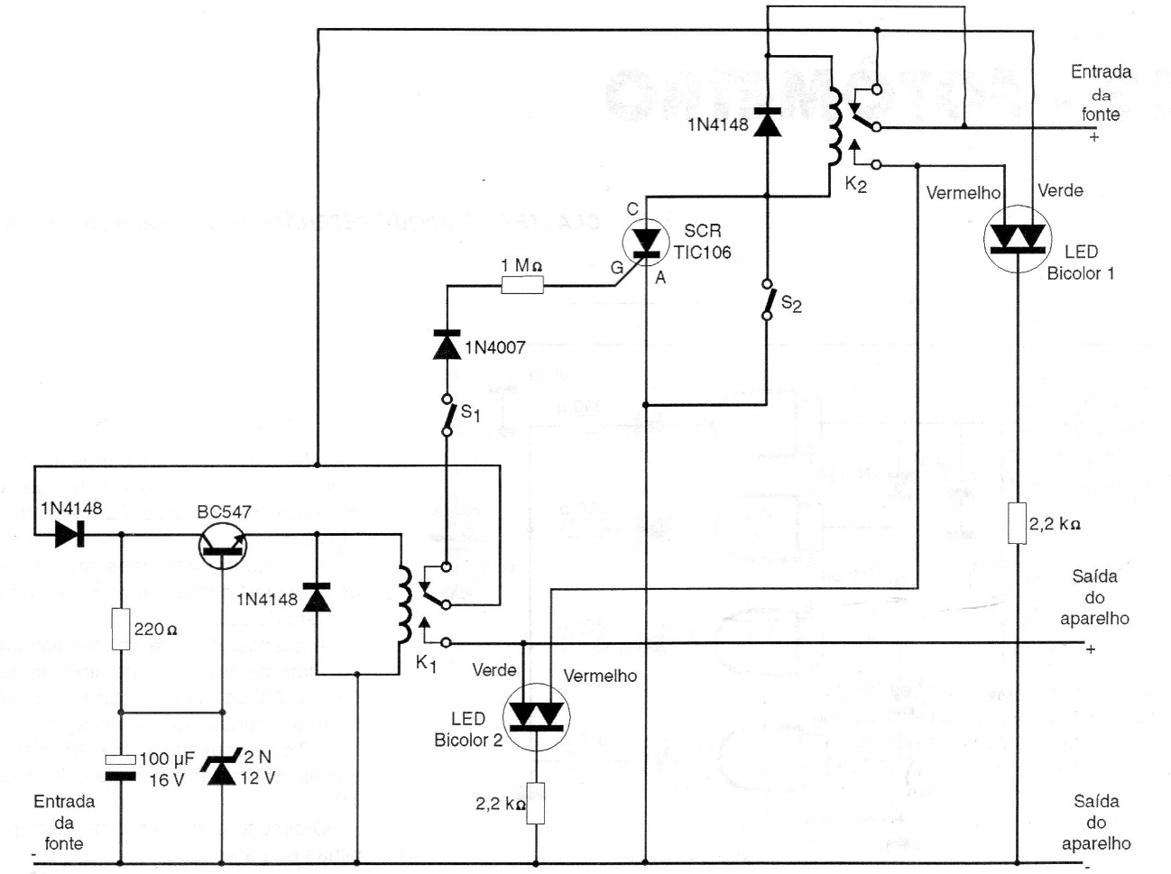
This circuit, found in a 1997 documentation, protects sources against shorts in their output. The circuit uses a sensor system that triggers an SCR in the event of a short by activating a relay that keeps the source off until the short is removed.
This circuit, found in a 1997 documentation, protects sources against shorts in their output. The circuit uses a sensor system that triggers an SCR in the event of a short by activating a relay that keeps the source off until the short is removed.