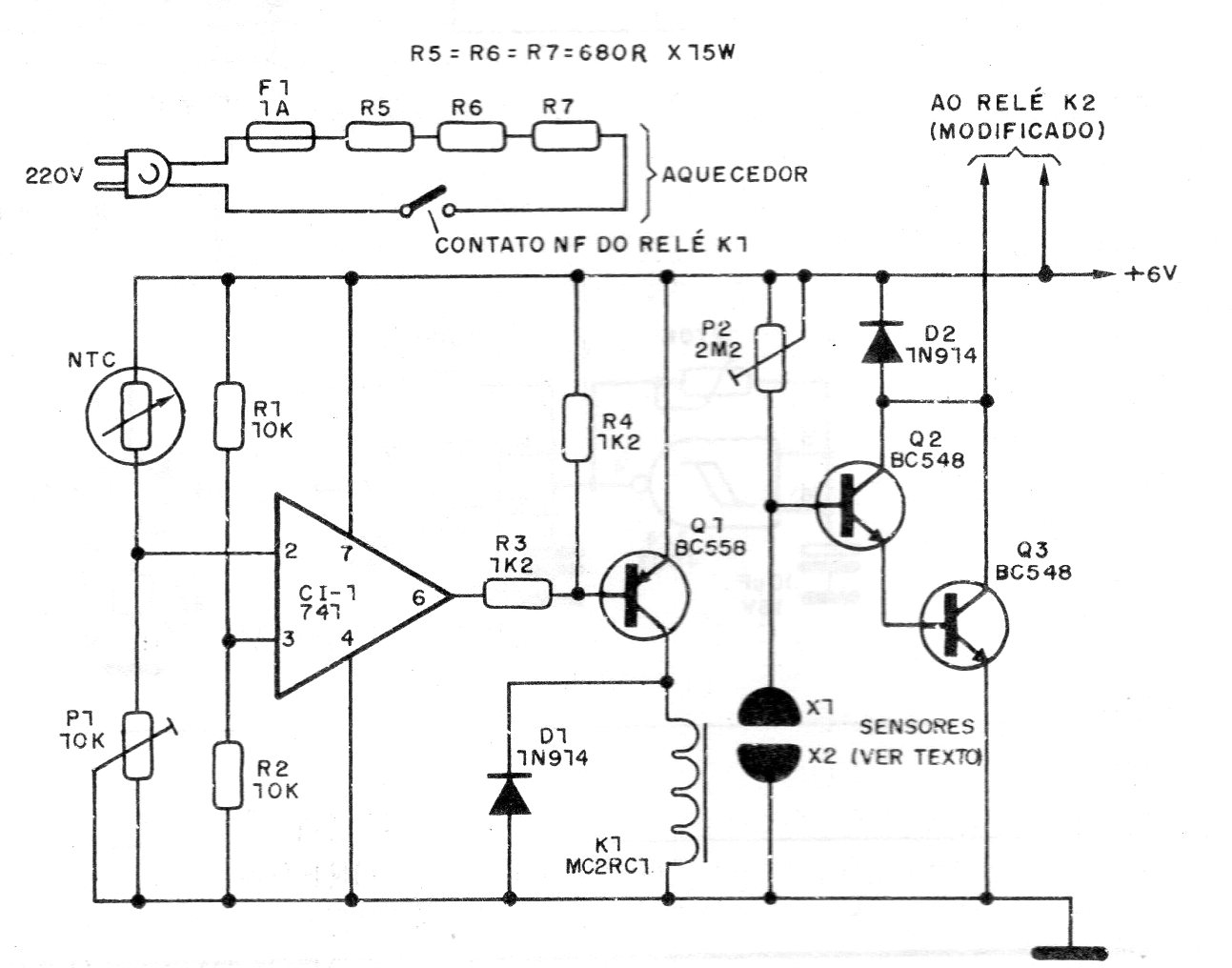
This circuit from a 1988 documentation uses an NTC sensor to keep a greenhouse temperature constant. The circuit controls a relay that is connected to the heating element and a solenoid to activate the water pump. The solenoid is obtained by modifying the relay. The supply depends on the voltage of the relay.




