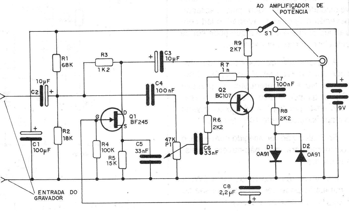
This circuit is from 1987 documentation. The original project was carried out with the tape recorders of the time in mind but can be used with modern digital recorders. The circuit is interspersed between the signal source and the amplifier input. Power is provided by a 9 V battery. The signal cables must be shielded.




