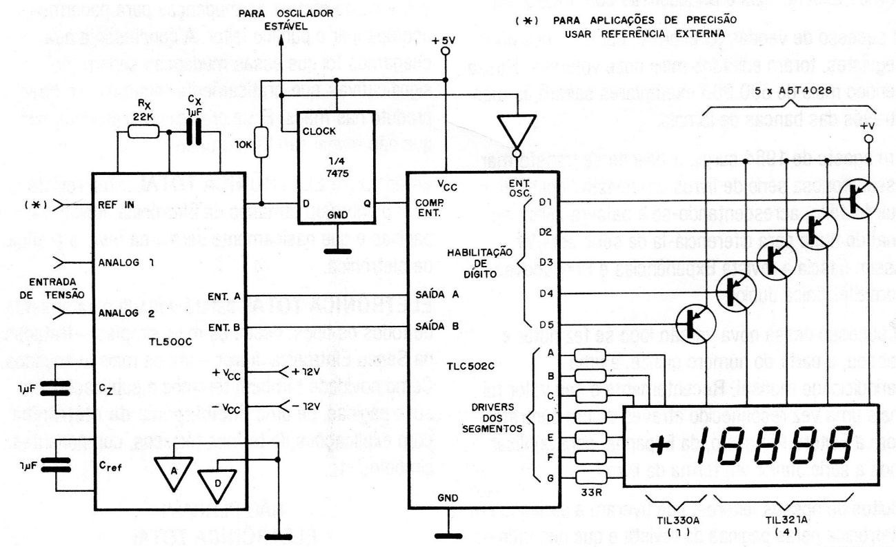
This circuit uses a 4 ½-digit indicator of the type TIL33oA (1 unit) and TIL321A (4 units). Driver transistors can be replaced by BC558 equivalents, as well as 7-segment indicators with the appropriate changes in current limiting resistor values, according to the new maximum current characteristics of the segments.




