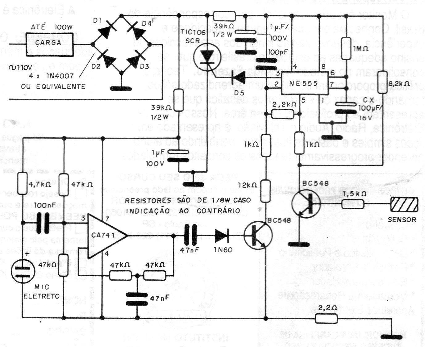
This key is turned off by a touch sensor. The time it remains active depends on capacitor Cx. The resistor in series with this capacitor can be exchanged for a 1 M potentiometer in series with a 10k resistor to have a time adjustment. The circuit goes off when the microphone picks up a sound. The resistors on pin 2 of the operational amplifier (the number has been omitted from the diagram) can be changed to modify the circuit gain. The 1k5 resistor on the sensor must be increased to 150k to avoid the danger of shock to the touches.




