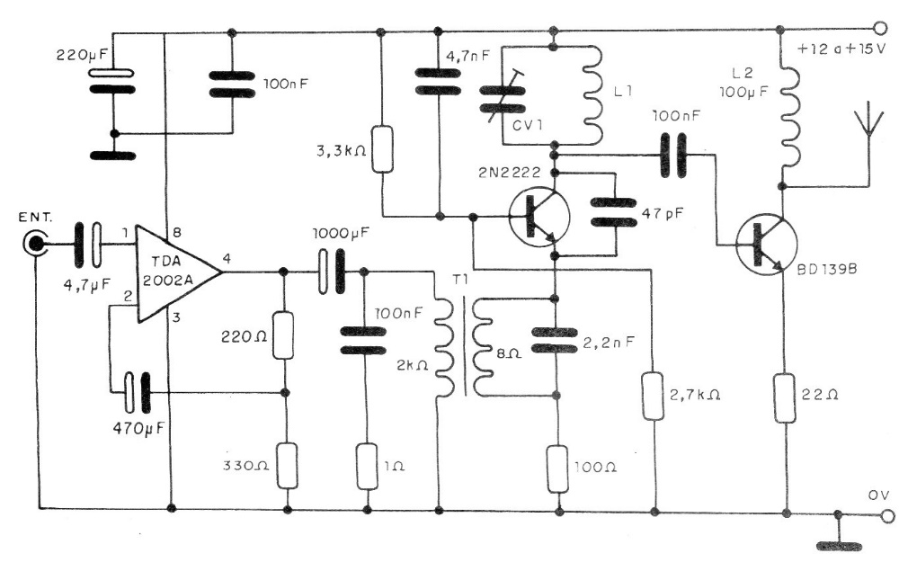
This 1992 circuit was originally designed to operate at a frequency around 28 MHz. For this range, the coil consists of 5 or 6 turns of wire 28 in a ferrite rod. With an appropriate external dipole, the range can reach several kilometers. The supply must be made with a voltage of 12 to 15 V from a source with excellent filtration.




