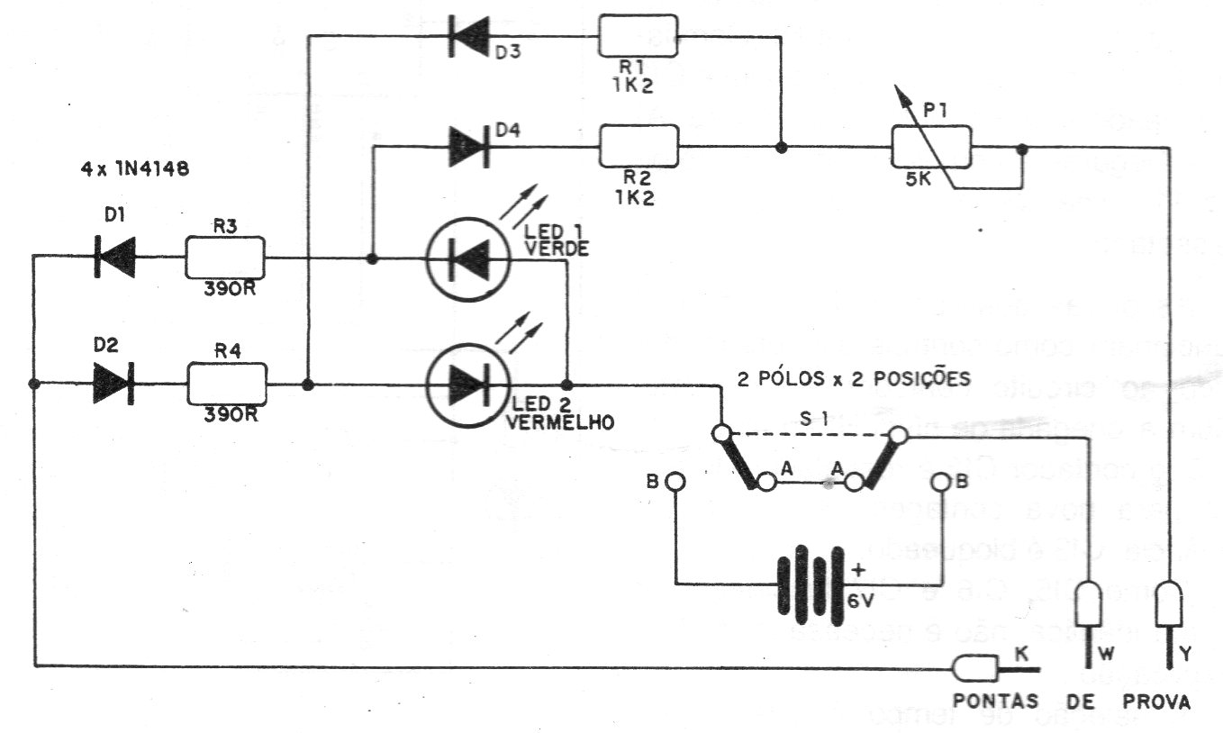
This circuit can be used to test continuity or even semiconductors. We found the configuration in a 1987 documentation. P1 adjusts the currents for the transistor test, depending on the gain. Power is provided from standard batteries.
This circuit can be used to test continuity or even semiconductors. We found the configuration in a 1987 documentation. P1 adjusts the currents for the transistor test, depending on the gain. Power is provided from standard batteries.