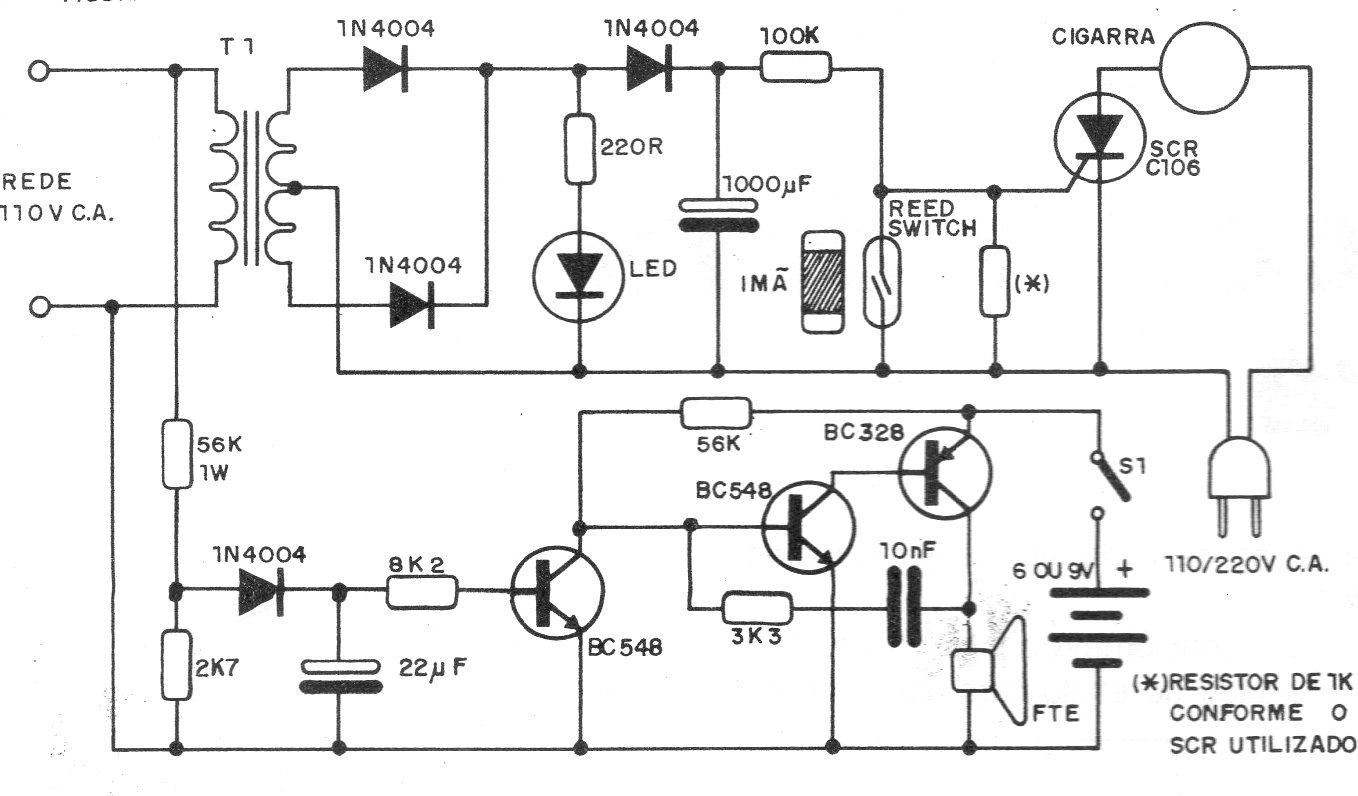
The sensors in this alarm are reed-switches. In the diagram we have only one, but several can be connected in series. The circuit is from a 1987 publication, but it can still be easily assembled by the components it uses. The circuit includes a power cut warning siren, in addition to triggering an external buzzer.




