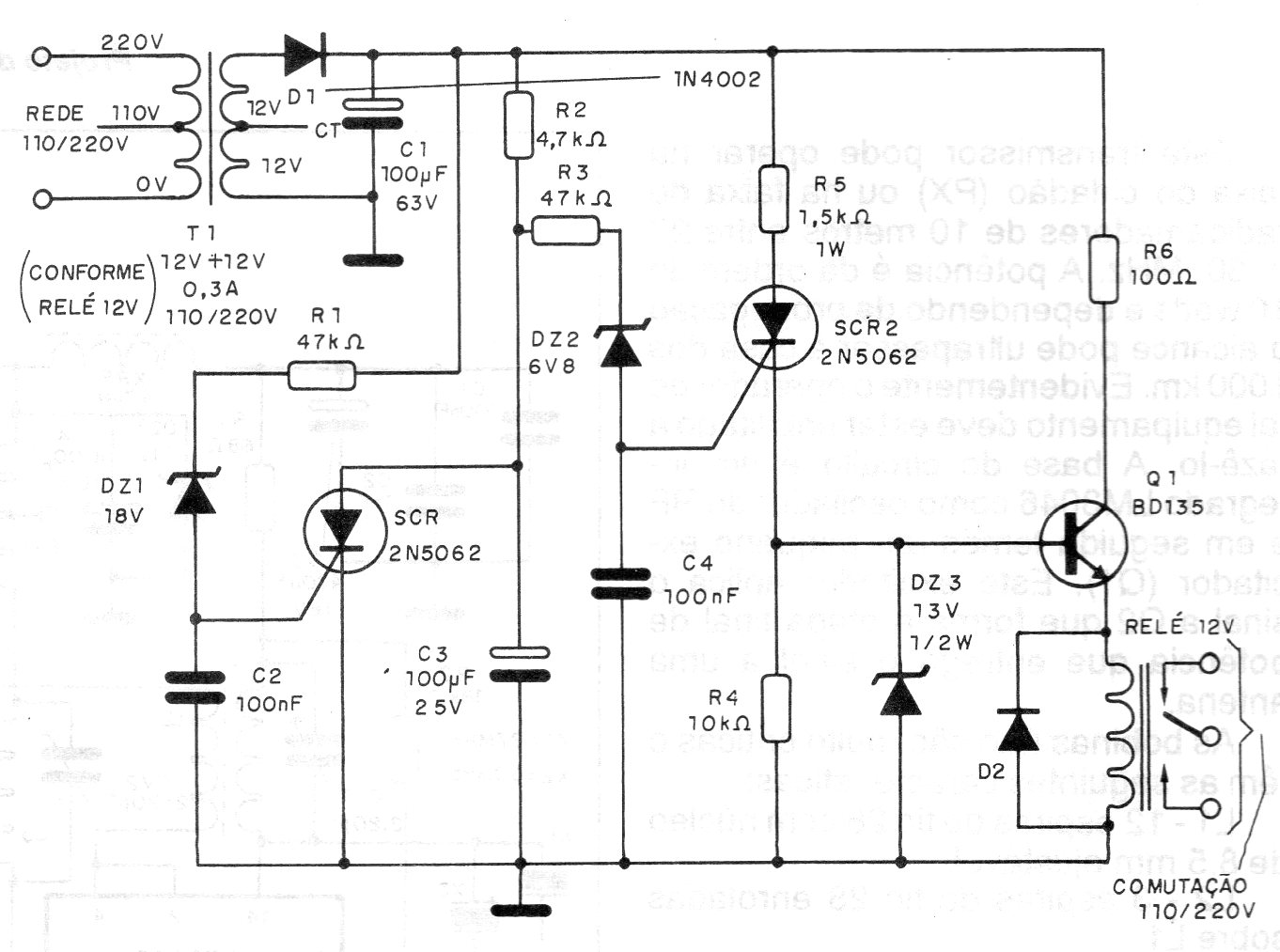
We found this circuit in an old documentation, but it uses components that are still common in our market. The circuit automatically selects voltages of 110 V or 220 V, activating the relay which can then be used as a selector switch. The relay must have contacts according to the load to be controlled.




