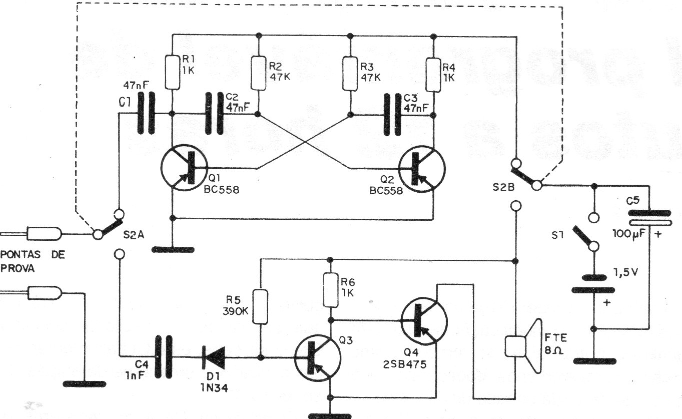
This circuit was obtained in a technical publication in 1987. It consists of an analyzer that includes a signal injector and a signal follower in a single device. The multivibrator generates a signal rich in harmonics that can be used for testing audio and RF circuits. The circuit is powered by a single battery.




