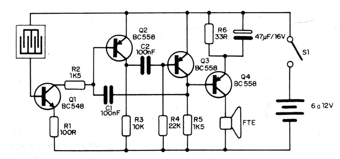
This circuit was found in a 1990 documentation. It uses very common transistors still today and detects variations in the resistance of the respondent's skin. The sensor is made with a printed circuit board and powered by batteries. Never use a Transformerless power supply.




