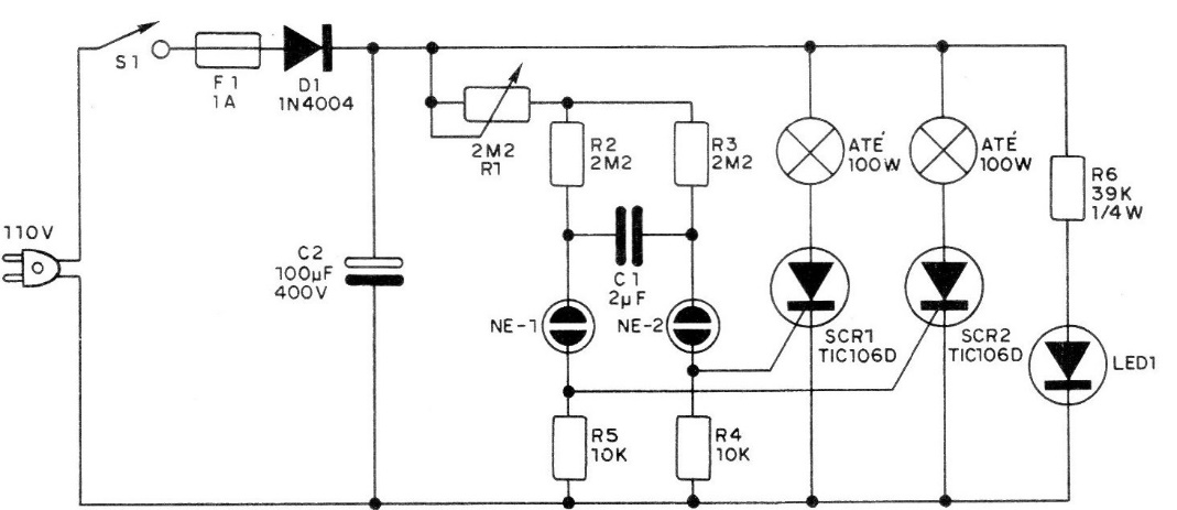
The flasher we present was found in a 1982 publication, shown in the figure. What we have is a multivibrator that uses two neon lamps as basic elements, which activate two SCRs of the TIC106D type. The blinking frequency is determined by the value of capacitor C1, which can have capacitances between 22 nF and 2 uF. This capacitor is of the depolarized, polyester type, with a working voltage of at least 400 V. Each SCR can supply 100 W of lamps, in which case they must be mounted on heat sinks. If lamps less than 40 W in total in each SCR are powered, the SCRs will not need a heat sink. The author informs that, with a capacitance of 2 uF for C1, the flashing period is in the order of 20 seconds.




