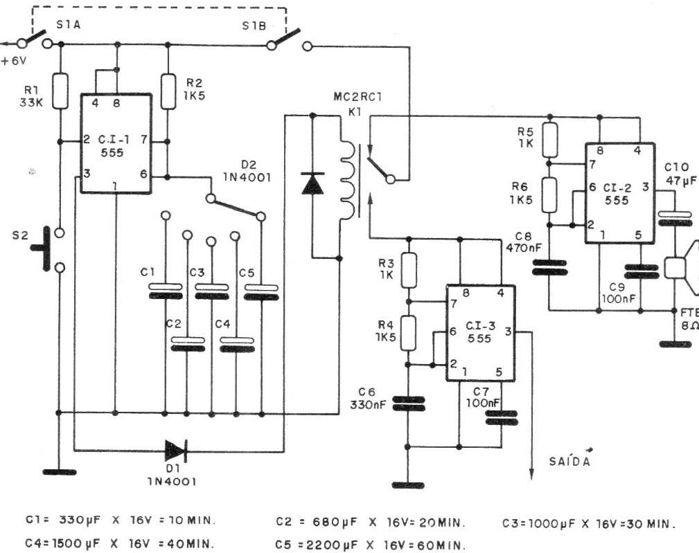
This is a traditional double timer configuration with the 555 found in a 1987 documentation. The circuit uses three 555 integrated circuits. The relays are 6 V, but with their switch to 12 V types and supply with this voltage, the circuit also will work. The timing is selected by a switch that changes the capacitors used.




