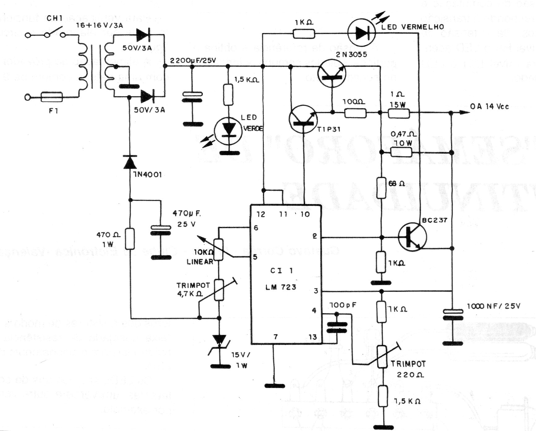
This circuit uses one of the most traditional of the voltage regulating circuits, the 723. This component can still be found, although old, and results in an excellent regulated source as shown in the figure. The 2N3055 transistor must have an excellent heat sink. The power supply has two adjustment trimpots for maximum and minimum voltages.




