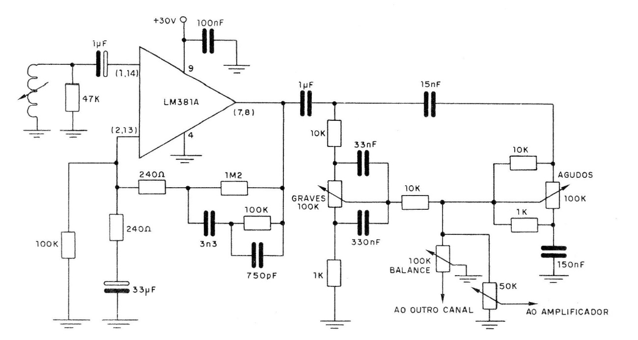
This circuit was found in a publication by National Semiconductor. The problem for designers who build their power amplifiers and want to use them with magnetic capsules is in their low signal level, which requires the use of special preamps. The preamplifier suggested in the figure is ideal for this type of application and includes the bass, treble and balance controls. The heart of the preamp is an integrated LM381 that carries two amplifiers, each being used for a channel in the stereo system. The numbers indicated in parentheses for the pinout refer to the two channels, ie (1, 14) means that pin 1 is for one channel and 14 corresponds to the other channel, identical. The 30 V supply can be obtained from the amplifier with which the preamplifier must operate. We remind you that the construction of this circuit on a printed circuit board must be careful, as it is a unit with low noise level and great sensitivity, being, therefore, subject to the capture of hum.




