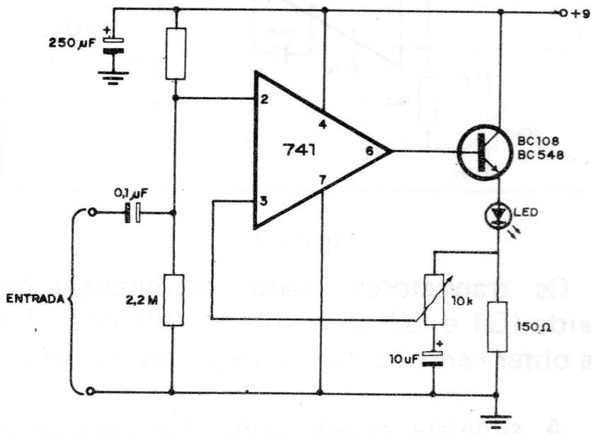
This circuit uses an operational amplifier to modulate the light emitted by an LED with audio signals or even pulses up to a few hundred kilohertz. The source does not have to be symmetrical and the current in the LED is given by the resistor in the emitter of the transistor in series with this component.




