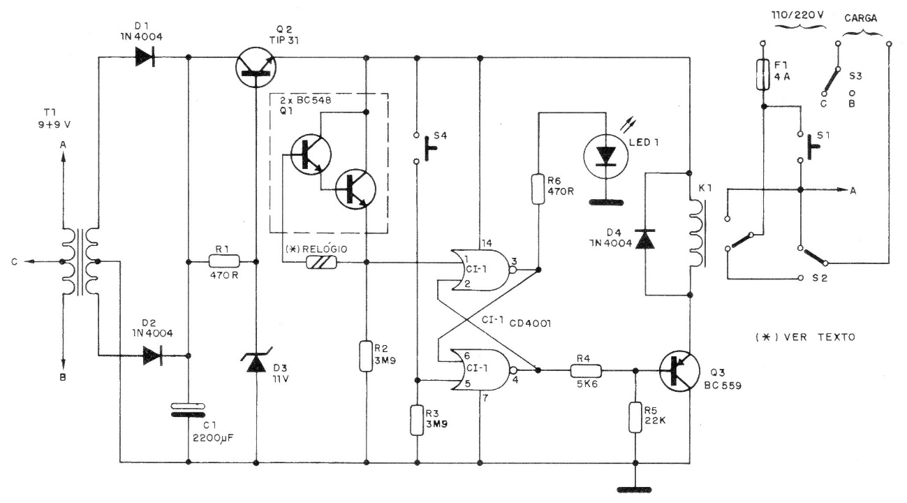
This circuit was found in a 1987 documentation. It is a timer that takes advantage of the signal of a common digital clock. When we activate the circuit, pressing S1 it goes on standby activating a relay when a digital clock signal is detected (pulse). The circuit uses common components that can be found easily and has a bistable action.




