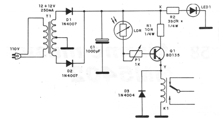
We found this circuit in a 1987 documentation. Its purpose is to turn on a garage light using the car headlight lights for this purpose. The sensor is placed in a location that can receive this light and the circuit has its own power supply.

We found this circuit in a 1987 documentation. Its purpose is to turn on a garage light using the car headlight lights for this purpose. The sensor is placed in a location that can receive this light and the circuit has its own power supply.
