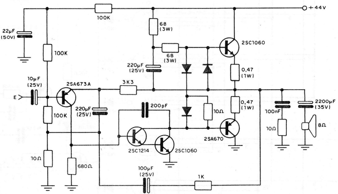
This stage of audio power is suggested by the Hitachi Semiconductor Manual, using a complementary pair at the output. The circuit provides a power of 20 W (RMS) under load of 8 ohms with a supply of 44 V. In the difficulty in obtaining original transistors, equivalents can be tried, namely: For the 2SC1060, the TIP41 can be used. For the 2SA670, the TIP42 can be used. For the 2SC1214 try the BCS47
The diodes are all commonly used, such as 1N4002 or 1N4004. Remember that the output transistors must be equipped with good heat radiators and that the input cable must be shielded. For the source use a 28 V x 1 A transformer for a monophonic version or 28 V x 2 A for a stereo version, and filter with a capacitor of at least 2 200 uF x 63 V. The diodes for the source can be 1N4004 or equivalent. The rectification must be bridge or full wave with two diodes.




