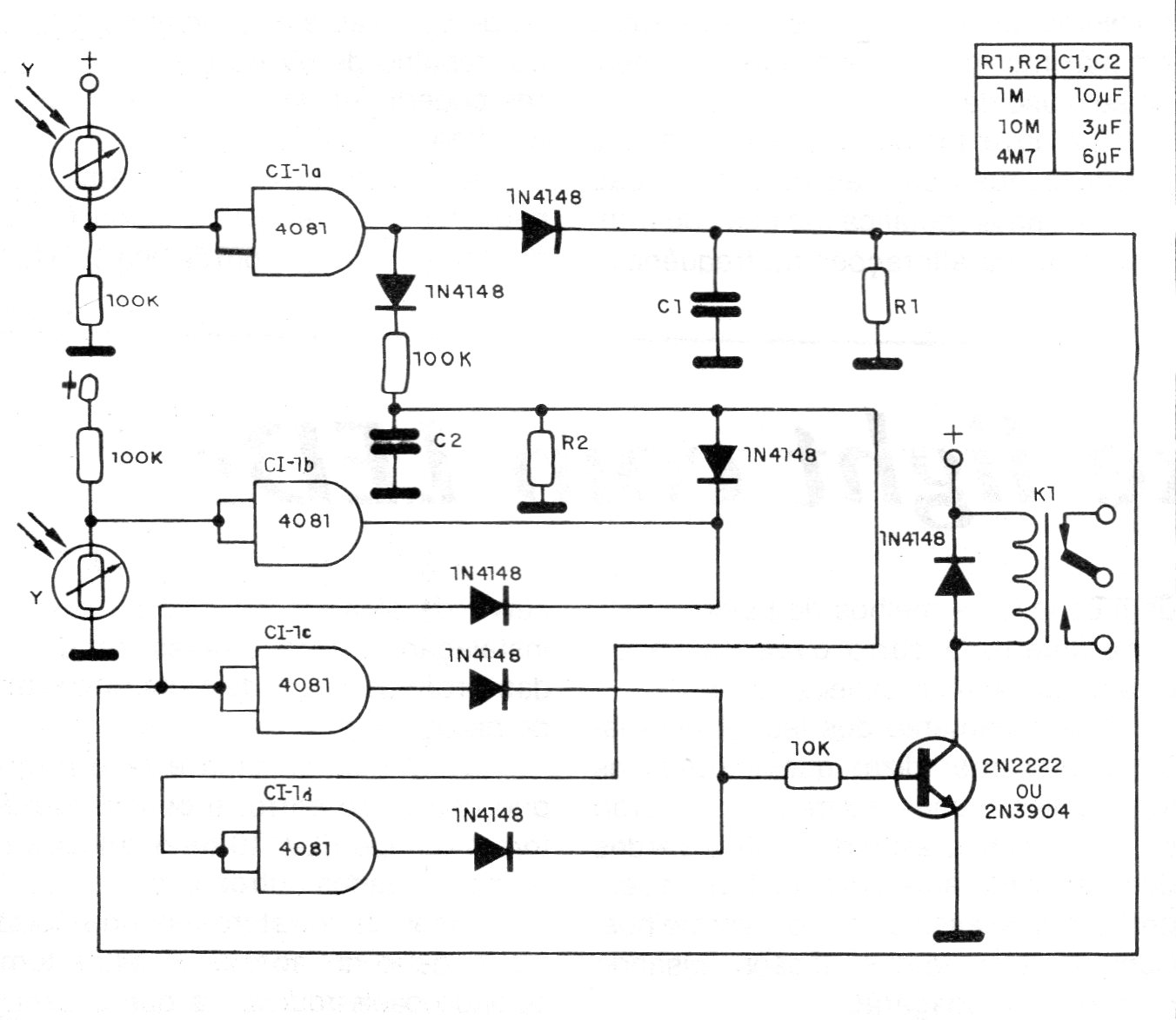
With this luminous remote control, which we found in a 1990 publication, using a flashlight you can cut unwanted commercials on an FM sound system. The circuit must be supplied with 6 or 12 V depending on the relay. The LDRs must be mounted on tubes to obtain the directional action and, in addition, they must be separated by a certain distance.




