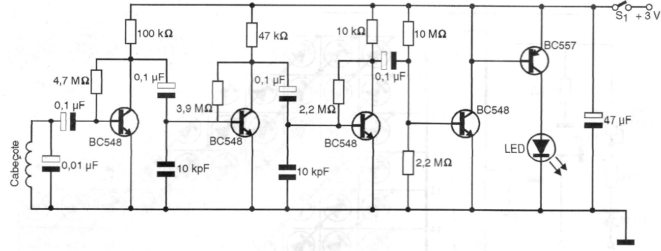
This circuit was found in a 1998 documentation. It uses a sensor that detects the magnetic band of the real banknote when we pass it over the banknote, causing the LED to flash. The sensor is a read head of an old cassette tape recorder. The circuit is powered by two small cells.




