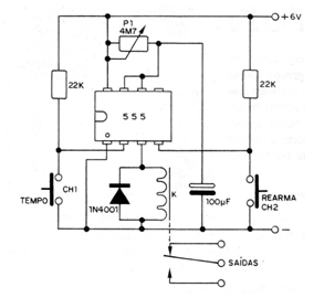
For those who work with reproduction or development of photographs or simply like to cook their egg at the "right point", we have the suggestion found in a 1982 documentation. In the figure we have the complete 10-minute timer circuit with the values of the components used. As we can see, this is the integrated 555 (as it should be!) Used in its basic purpose, that is, as a timer. The delay time of the circuit basically depends on the 4M7 megohms P1 potentiometer and the 100 uF capacitor. In the potentiometer we can then adjust the time according to our needs in the range from 0 to 10 minutes. Two pressure switches allow the device to operate. CH1 starts the timer while CH2 resets it. The relay used is a 6 V sensitive type, our suggestion being RU 101 006 or RU 110 006, which only differ in relation to the format. The circuit is powered with a voltage of 6 V that can come from 4 common batteries. For easier use of the timer, a time scale must be made in the potentiometer as we remember that the main component that determines the maximum interval and that is the 100 uF capacitor has a relatively large tolerance.




