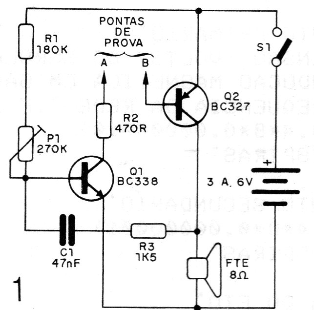
We found this circuit, which is nothing more than a continuity tester, in a 1988 documentation. It emits a tone when we polarize a junction in the forward direction and does not emit a sound when we polarize in the reverse direction except in the event of a short or leak. This circuit is powered by standard cells.




