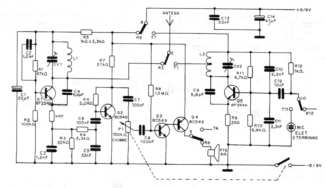
This circuit that uses only common transistors can operate between 60 and 130 MHz, depending on the coils that can be easily changed. The circuit has frequency and reception adjustments made in the trimpots and uses electret microphones. The range can reach more than 100 meters depending on the propagation conditions of the place. The antenna is telescopic with 50 cm to 1 m in length. The supply can be made with 6 or 9 V of batteries or battery.




