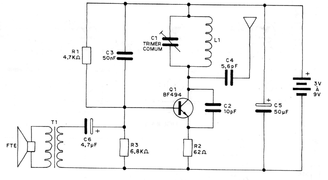
The microphone used in this simple FM transmitter is an ordinary small speaker. You speak in front of this microphone and your voice can be heard in a free spot in the range of any FM receiver, at a distance that can easily exceed 50 meters. Of course, the maximum distance that can be achieved with this transmitter depends on two factors: the sensitivity of the receiver and the voltage of the power supply, which in this case varies between 3 and 6 V, according to the choice of the assembler. You can use this transmitter as a steering microphone, communicator, and many other applications. L1 is the oscillating coil whose dimensioning will determine the operating frequency of the transmitter. It consists of 5 turns of rigid wire in a 5 mm diameter shape, without core. As an antenna use a rigid wire rod 10 to 15 cm long.




