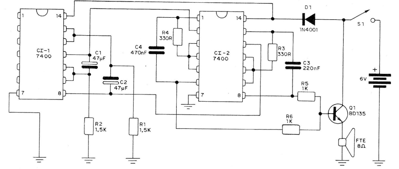
This electronic siren circuit, found in a 1982 documentation, uses three oscillators mounted around the two-input TTL NAND gates, type 7400. The three oscillators function as multivibrators, with different operating frequencies determined by the values of the corresponding capacitors. The first oscillator, which operates at a relatively low frequency, is the modulator, thus controlling the instant when each of the two other oscillators must come into action. These two other oscillators, which operate alternately controlled by the modulator, have capacitors of 220 nF and 470 nF, which allow the obtainment of a higher (220 nF) and lower (470 nF) sound, with the alternation of tones, therefore. The audio signals (bass and treble) are taken, via two 1 k resistors, to a power amplifier stage with a BD135 transistor, with which a loudspeaker can be directly excited with good volume. According to the reader, one can experiment with the modulation times, changing the electrolytic capacitors of the first 7400, with values between 47 and 470 uF and the frequency of the sounds with the change of the other capacitors.




