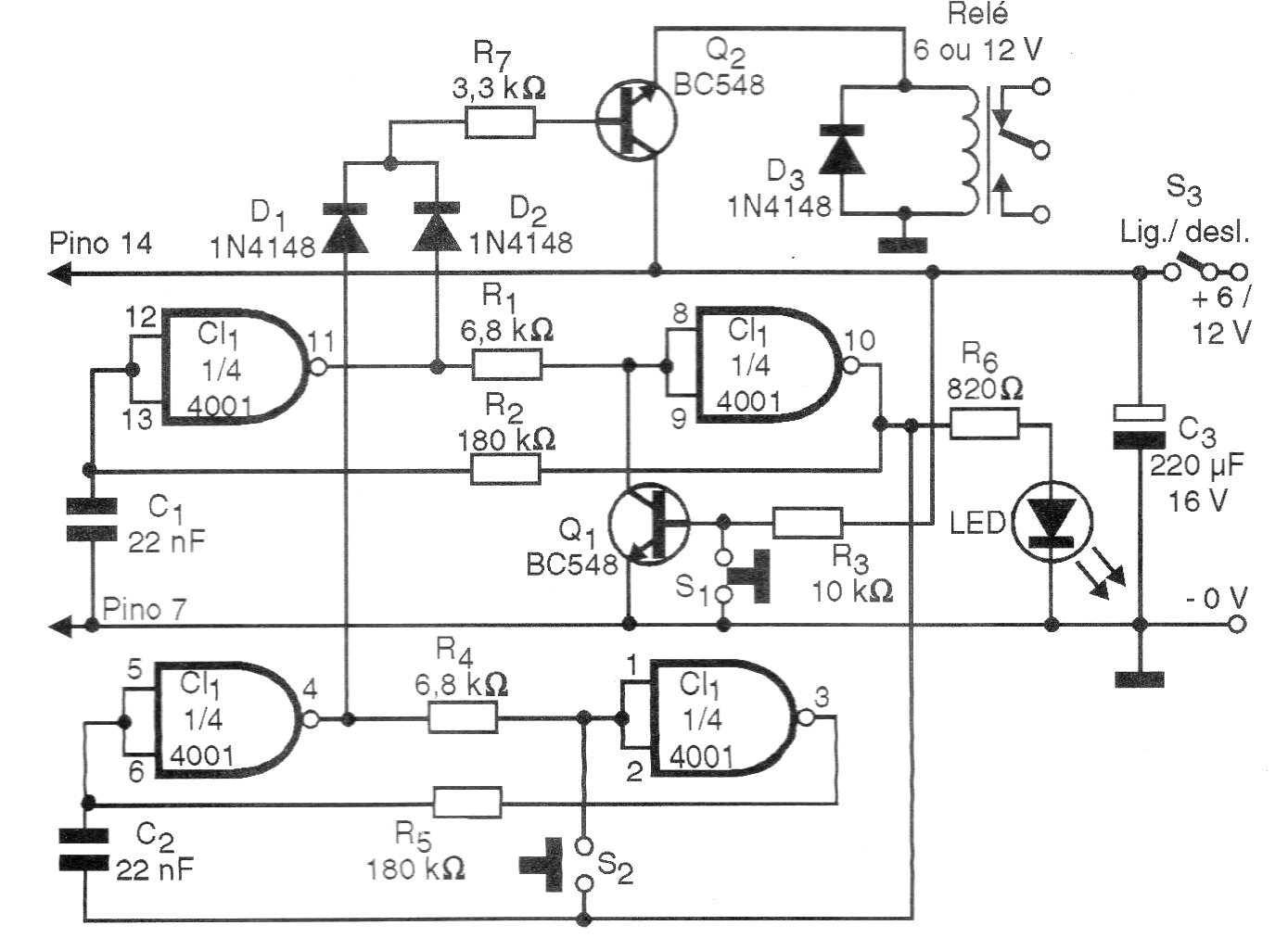
This circuit was found in a 1998 documentation. It is an alarm that uses common components that can be found easily today. The circuit is powered by voltage according to the relay used. The sensors used can be either NO or NC type.
This circuit was found in a 1998 documentation. It is an alarm that uses common components that can be found easily today. The circuit is powered by voltage according to the relay used. The sensors used can be either NO or NC type.