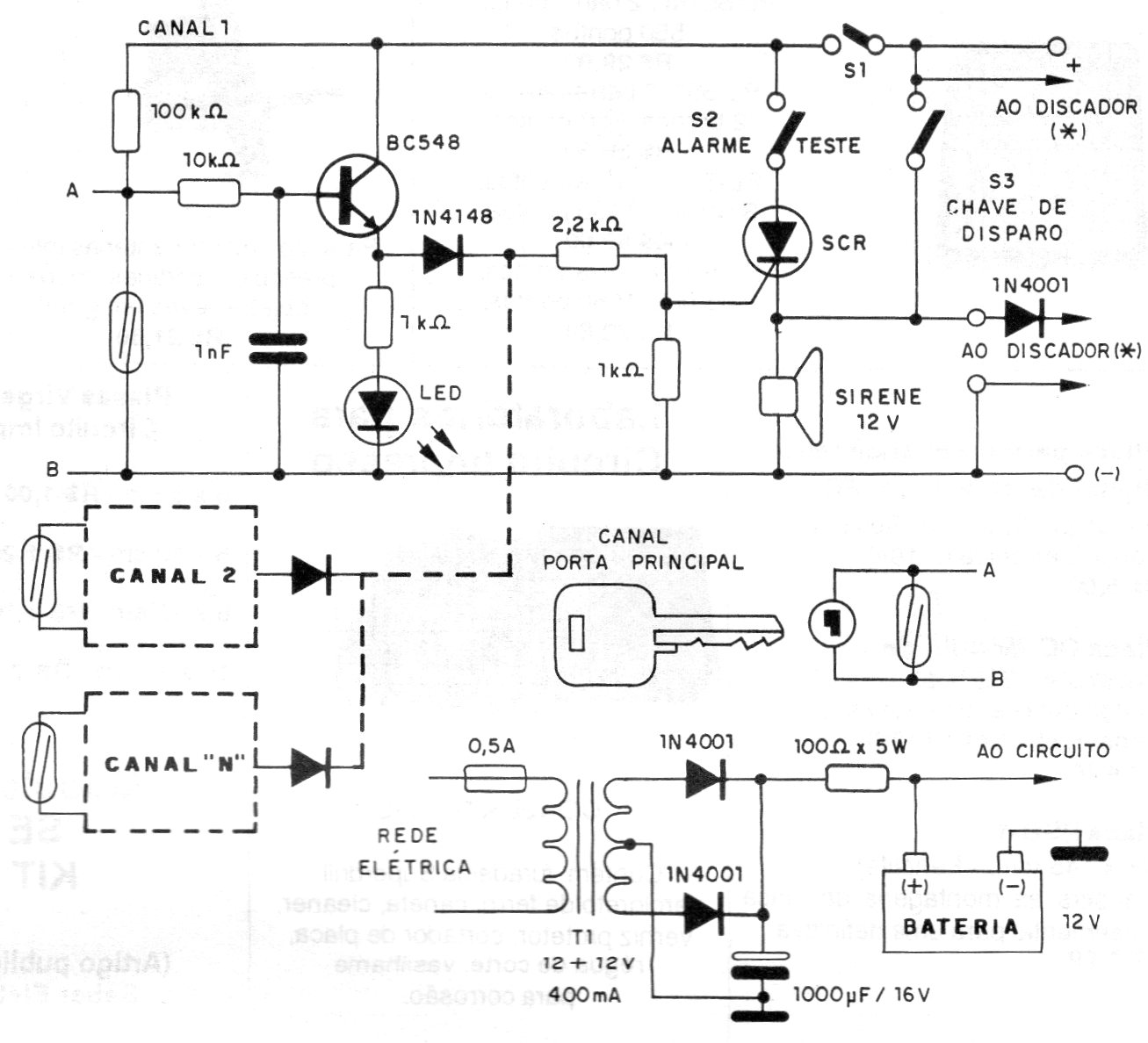
This circuit with reed sensors is very simple, feeding a 12 V siren when triggered. The circuit has a source that keeps a battery in constant charge to work in the event of power cuts and has no timing. The circuit is from a 1995 documentation.
This circuit with reed sensors is very simple, feeding a 12 V siren when triggered. The circuit has a source that keeps a battery in constant charge to work in the event of power cuts and has no timing. The circuit is from a 1995 documentation.