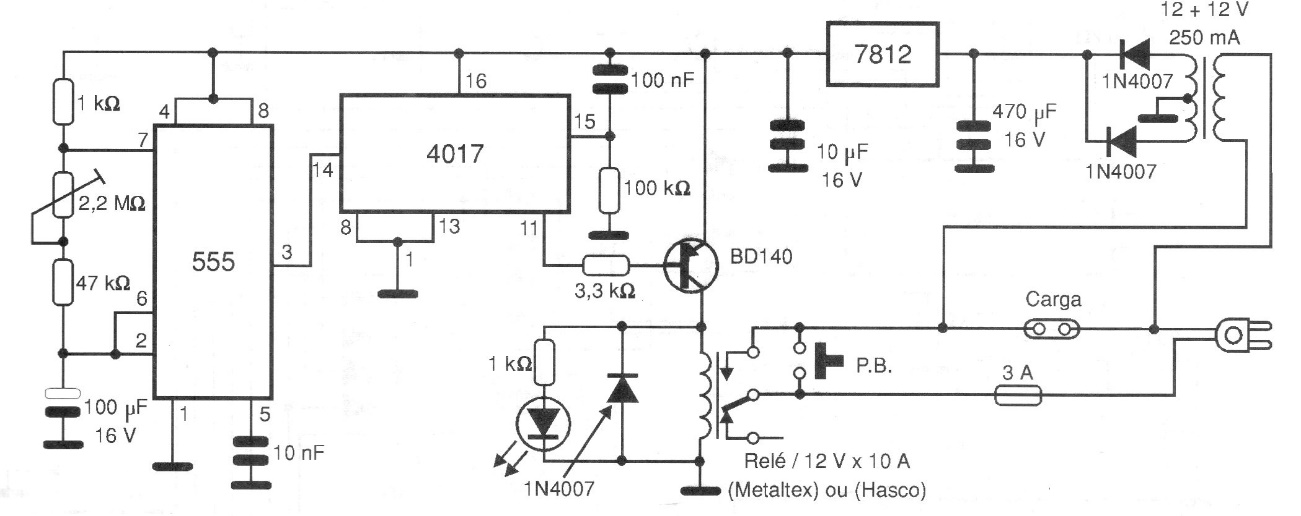
This timer uses common components and can be used for time intervals up to a few hours. The original schematic of a 1999 documentation lacked the connection pin for the 7812 to ground, which must be added. The circuit drives a 12 V relay, but you can use a 6 V relay if the supply voltage is given by a 7806.




