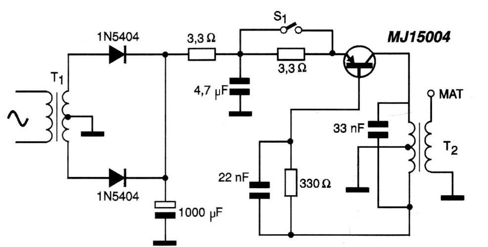
This circuit generates very high voltages using an old TV flyback. The transformer has a secondary of 24 or 25 V with 3 A and the primary coil of the MAT transformer is formed by 10 + 10 turns of rigid wire or telephone wire.
This circuit generates very high voltages using an old TV flyback. The transformer has a secondary of 24 or 25 V with 3 A and the primary coil of the MAT transformer is formed by 10 + 10 turns of rigid wire or telephone wire.