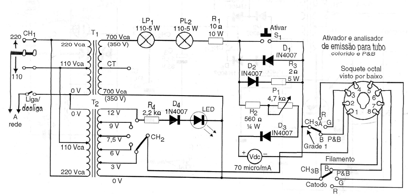
This is an old circuit, from 1997, when cathode ray kinescopes were still used in televisions. This circuit allows the technician to analyze the kinescope and reactivate it when the emission is weak. It can be useful if the player wants to recover an old TV.




