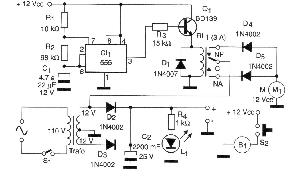
This interesting circuit was found in a 2006 publication. It is a timer that controls the engine that shakes the water in a small reservoir where the clothes to be washed are placed. The small water pump is the type used in car windshield wipers.
This interesting circuit was found in a 2006 publication. It is a timer that controls the engine that shakes the water in a small reservoir where the clothes to be washed are placed. The small water pump is the type used in car windshield wipers.