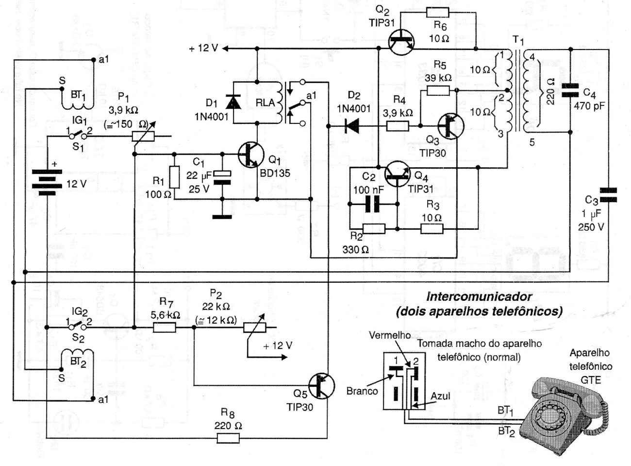
This circuit aims to take advantage of two old telephone sets in an efficient domestic intercom system. The circuit includes a 25 Hz / 10 VAC generator for calling and the wires can be extended to distances of several hundred meters. The circuit was found in a 2001 documentation.




